我們在電影院上課
115年我們在電影院上課 報名簡章
|宗旨|
國家電影及視聽文化中心致力推動臺灣影視聽文化資產之近用,期望藉由辦理深度觀影體驗活動,將典藏影像帶給不同年齡、身分及族群之觀眾,並透過專業影人映前或映後座談,提升大眾對典藏影像之社會、歷史脈絡及臺灣本土文化之認識,進而達到分享社會共同記憶、回應當代社會議題之目的。
|時間|
活動公告日起至116年1月31日止。
|資格|
一、免費申請資格:
(一)對觀賞本中心典藏影像有興趣之各級學校、社區大學、自學團體等非營利教育機構(不包含長短期補習班)及社會福利團體(依台財稅字第09704740870號之認定),不限年齡、身分及族群均可申請。
(二)首次申請之團體享優先排入之權利。
(三)提供弱勢、新住民、非山非市及偏鄉學校等團體觀影專案,請洽承辦人員,聯繫方式見本簡章最後一項。
(四)每一團體每年以一次免費為原則,額滿為止。
(五)團體反饋:需配合本中心填寫回饋問卷,問卷將採去識別化方式呈現,結果將用於本中心活動優化、相關研究等內部需求之資料。
二、付費申請:提供對觀賞本中心典藏影像有興趣之企業、一般民眾團體及政府機關付費方案,收費方式請參考下方敘述。
三、參加人數:每場參加人數達15人以上始受理報名,以200人為限。
|方案|
含觀影體驗及映前 / 映後座談;活動總時數約為1.5~3小時(視所觀看之影片長度而定),本中心將依據不同近用對象推薦適合影片,並與申請方共同規劃合適的座談內容;申請單位若另有課程及工作坊需求,請逕洽承辦人員。收費等相關規範如下:
一、符合免費申請資格者:

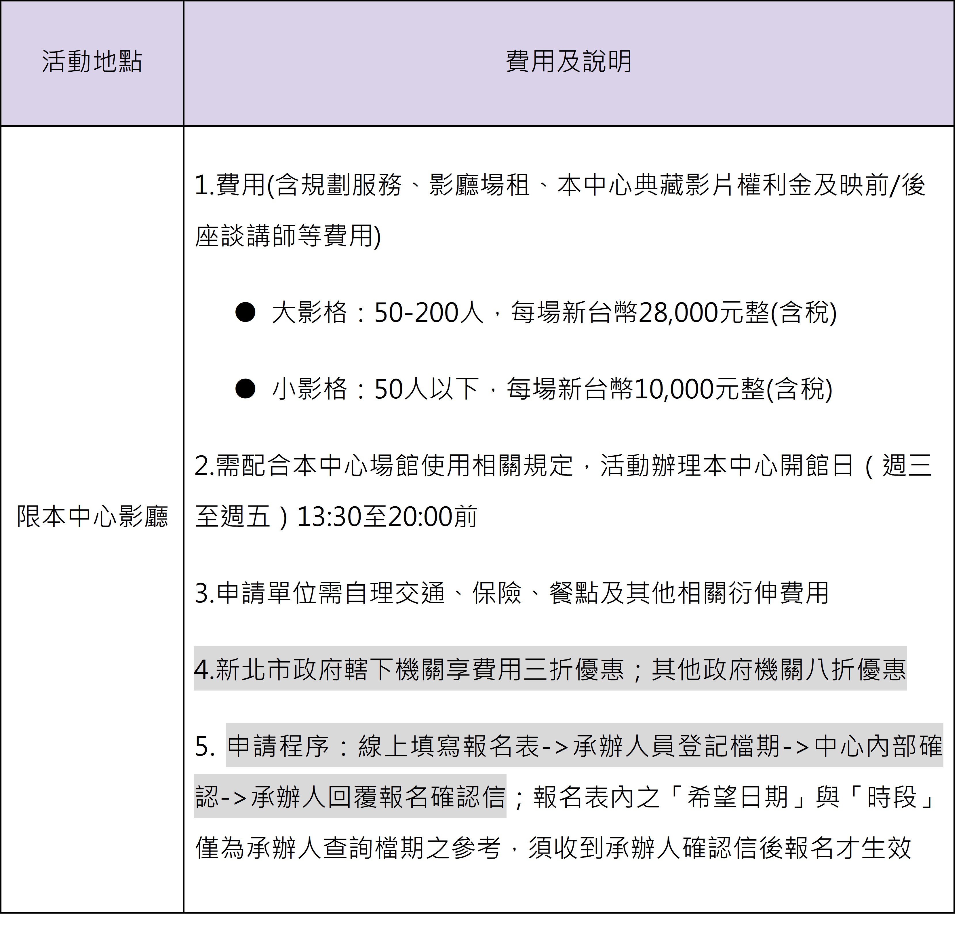
二、付費申請單位:(限本中心影廳)

|影片單元|
一、台語片的前世與今生

|申請方式|
一、本活動一律採線上報名。
二、開放三個月內之報名申請;請填妥網頁下方報名連結,如資料未填妥或失聯者,將視同未完成報名。
三、本中心將於收到報名後三個工作天內回覆email確認,如未收到回覆,請洽教育推廣組承辦專員,聯絡方式請參考簡章最後一項。
|繳款方式及程序|
一、繳費方式:
1.本中心接受票據或轉帳方式,如需以現金支付請聯繫承辦人。
2.將於確認受理後由承辦人提供報價單及繳費資訊。
3.申請人應妥善保管支付證明以利核對。
二、退費注意事項:
1.申請單位應於收到報價單後七日內繳交全額費用,並主動以電子郵件方式聯繫承辦人,否則視同放棄。
2.若未於期限內收到繳費通知,承辦人將於期限截止隔天以電子郵件通知申請單位,通知後三日內仍未繳費者,本中心將取消原申請檔期。
3.因故取消者,請以電子郵件方式通知承辦人,並依以下規定退費:
- 活動日前十五日通知取消者,退全額費用(但需扣除銀行收取之匯費)。
- 活動日前十四日至前八日通知取消者,退還應繳總金額之50%。
- 活動日前七日至前一日通知取消者,退還應繳總金額之20%。
- 活動當日通知取消或未通知取消者,恕不退費。
|其他注意事項|
一、報名成功後無故缺席或取消者將視為已辦理。如需更改時間,請以電子郵件方式告知本中心專員,並以一次為限。
二、若遇不可抗力因素需取消,請主動於活動日前十五日告知,以利作業。未遵守者,日後報名本活動將延後錄取順位或不予錄取。
二、活動中拍攝之照片將用於本中心之網站、粉絲專頁、刊物等實體及網路等平台非使用,如無法公開肖像,請事先告知,未事先告知者將視為已同意。
三、本中心保留活動更動權利,如遇天災或疫情(如:COVID-19),將遵循中央政府指揮中心、新北市政府發布之防疫規定進行調整。
|專案聯絡人|
國家電影及視聽文化中心 教育推廣組劉身威專員
電話:02-8522-8000#6205
EMAIL:hornerliu@tfai.org.tw

